设为首页  |  加入收藏 
当前位置: 网站首页 >> 中省要闻 >> 中省要闻
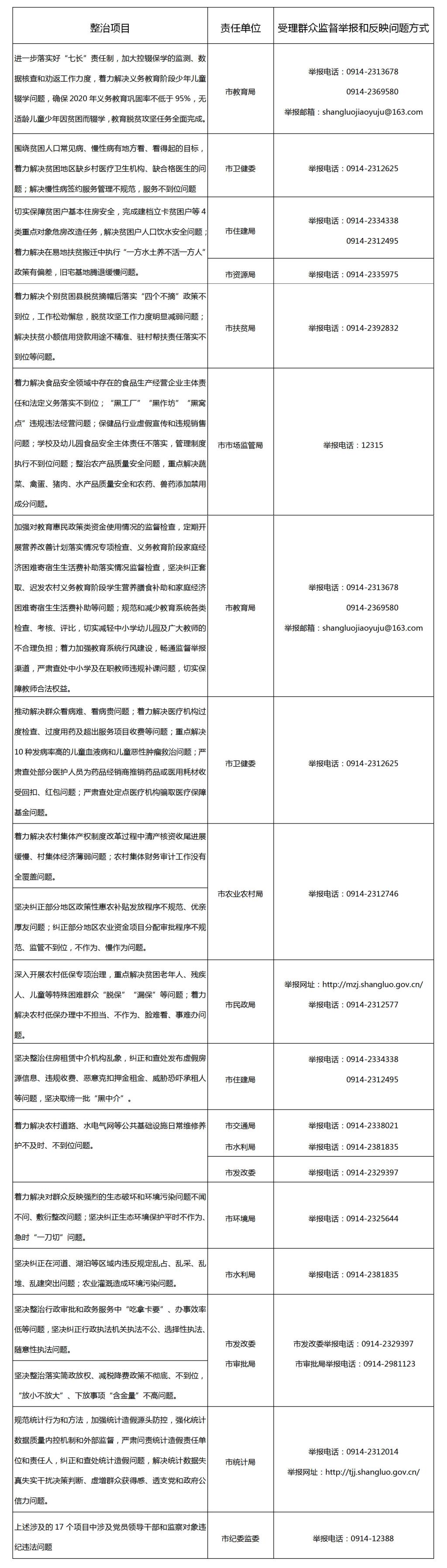
商洛市纪委监委公布专项整治漠视侵害群众利益问题监督举报方式
发布时间:2019-10-31   来源:商洛市纪委     

按照省委在“不忘初心、牢记使命”主题教育中开展专项整治的部署要求和市委工作安排,近期,商洛市纪委监委牵头、会同14家市直部门单位深入开展专项整治漠视侵害群众利益问题。为方便群众参与监督和反映问题,现将专项整治受理群众监督举报和反映问题方式公布如下。


打印本页 | 关闭窗口